首页
组织机构
考试院
院领导
处室及代管单位
院徽
考试招生
高考、艺体
成人高考
自学考试
研究生招生
中职中专
社会考试
专升本
服务指南
高考成绩证书办理流程
自考成绩证书办理流程
办理录取证明须知
市州机构导航
信息公开
阳光公示
财务信息
联系我们
通讯地址
院长信箱
信访咨询电话
处室及代管单位联系电话
监督举报电话
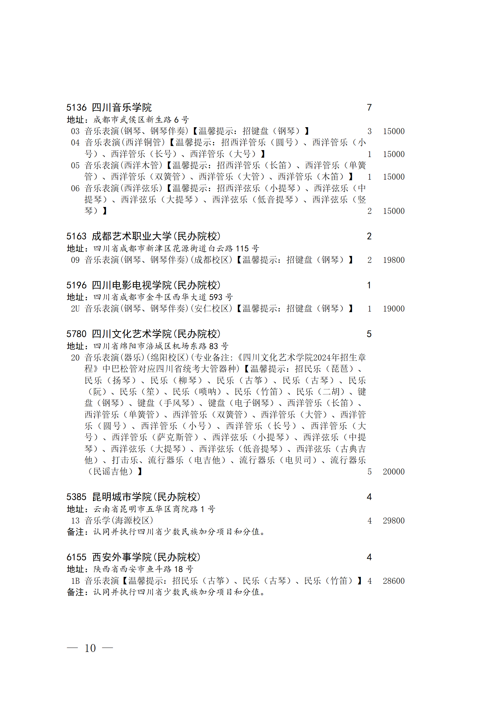
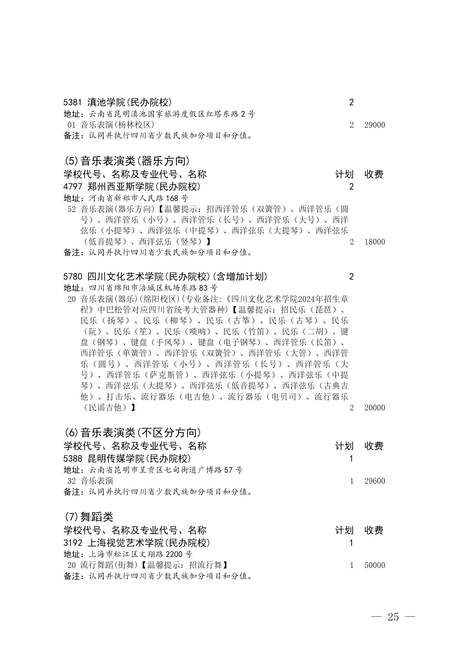
关于我省2024年艺术体育类本科批未完成计划院校征集志愿的通知
日期:2024/7/23 0:25:53 | 来源:四川省教育考试院
分享到:
更多
热门信息
四川省2025年普通高校专升本招生专业及计划
关于下发2025年普通高校在川招生计划更正及调整的通知
关于下发2025年普通高校在川招生计划更正及调整的通知(二)
四川省2025年高职单招普高类录取调档线公布
2025年下半年中小学教师资格考试(笔试)报名公告
关于做好我省2025年普通高校招生工作的通知
四川省2025年高职单招中职类考生成绩分段统计表
四川省2025年上半年中小学教师资格考试面试报名公告
微信公众号
关注招考